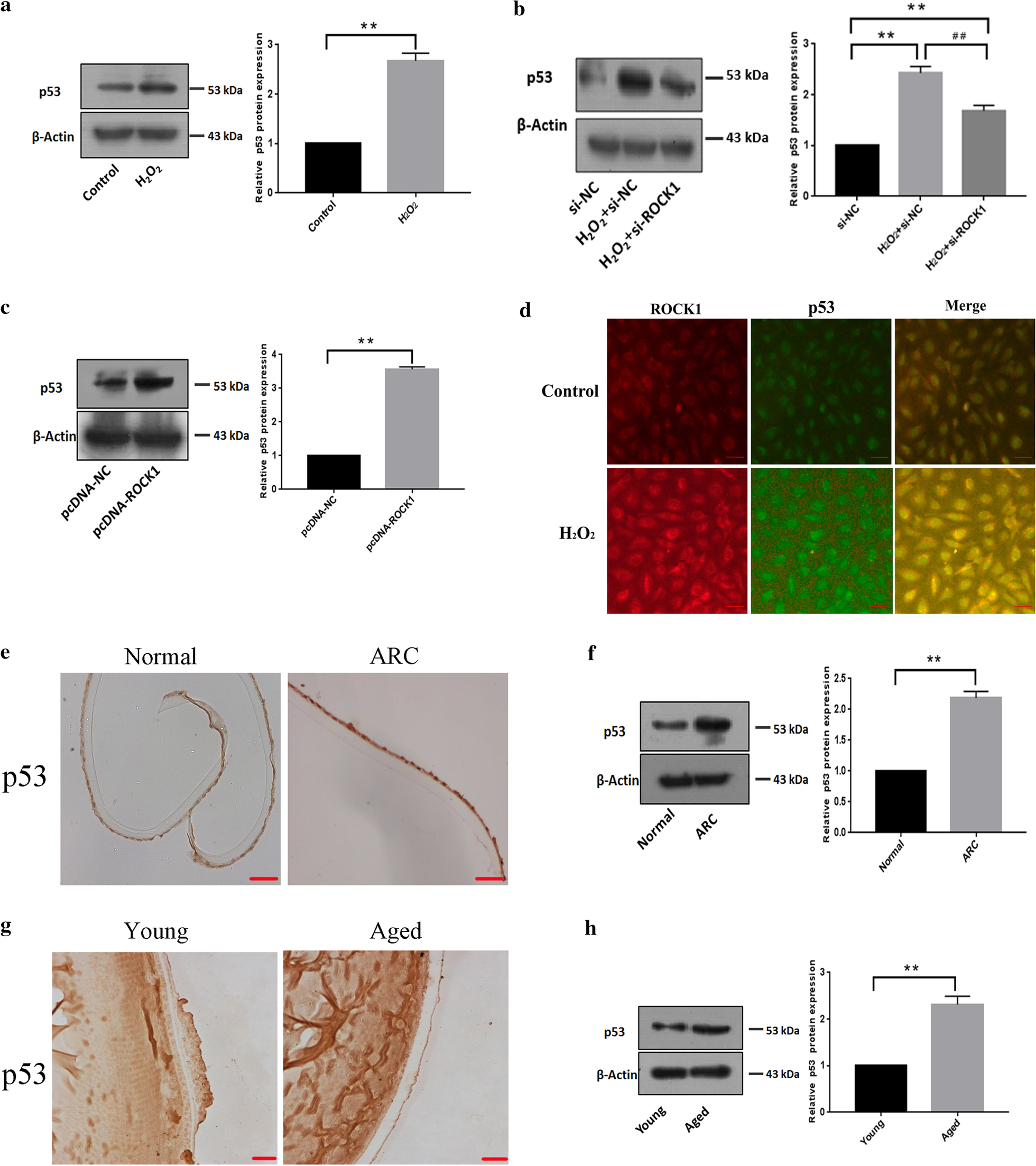
Fig. 6

Up-regulation of p53 is associated with ROCK1-mediated lens epithelial apoptosis in response to H2O2 treatment. a The protein level of p53 increased in epithelial cells after H2O2 treatment for 24 h. The 40–70 kDa blot was retained by horizontal shear and incubated with a p53 antibody. The 35–50 kDa blot was retained by horizontal shear and incubated with the β-actin antibody. b The knock-down of ROCK1 suppressed the increase in protein levels of p53 in response to H2O2. LECs transfected with si-ROCK1 were treated with H2O2 for 24 h and then lysed for western blotting. Data are based on three independent experiments. The 40–70 kDa blot was retained by horizontal shear and incubated with a p53 antibody. The 35–50 kDa blot was retained by horizontal shear and incubated with the β-actin antibody. c The protein level of p53 increased in B3 cells after transfection with ROCK1 over-expression plasmid. The 40–70 kDa blot was retained by horizontal shear and incubated with a p53 antibody. The 35–50 kDa blot was retained by horizontal shear and incubated with the β-actin antibody. d Immunofluorescence showed that ROCK1 and p53 coexist in the cytoplasm, and the co-localization expression of ROCK1 and p53 increased under the induction of H2O2. Scale bar: 100 µm. e Immunohistochemistry showed that the protein level of p53 in lens epithelial cells from the cataract patient and control group (n = 5 per group). Scale bar: 20 µm. f Western blotting indicated that p53 expression was increased in lens epithelial of cataract patients compared to the control group. The 40–70 kDa blot was retained by horizontal shear and incubated with a p53 antibody. The 35–50 kDa blot was retained by horizontal shear and incubated with the β-actin antibody. g Lens sections were immunostained to assess the p53 expression in the LECs from young and old mice, Scale bar: 20 µm. h Western blotting p53 expression was increased in lens epithelial from young and old mice, (n = 5 per group). β-actin was used as an internal reference control. The 40–70 kDa blot was retained by horizontal shear and incubated with a p53 antibody. The 35–50 kDa blot was retained by horizontal shear and incubated with the β-actin antibody